请查收,2026无锡市区人才房票与购房资助申请系统操作指南来了!
一、登录:可以通过以下二个通道登录
1、通道一: 通过“2026市区人才房票与购房资助”APP登录
为了保障房票与资助申请人身份的真实性,需经过实名认证后方可进行申请,如已注册中国农业银行官方掌银APP,进入城市专区,进入2026市区人才房票与购房资助,可微信扫码下方(图直达无锡市“2026市区人才房票与购房资助”系统进行由请。

图一:“2026市区人才房票与购房资助”系统

图二:中国农业银行官方掌银APP下载码
2、通道二:通过“中国农业银行官方掌银”登录
登录“中国农业银行官方掌银”,在首页点击“城市专区”后,通过“2026市区人才房票与购房资助”菜单(图三)进入系统。

图三:“2026市区人才房票与购房资助”导航图
3、如有需要,请拨打咨询电话
操作咨询电话:
梁溪区:18800511129
锡山区:18800511037
惠山区:18800511022
滨湖区:18800510187
新吴区:18800510755
二、人才房票申请
1、“资格申请”。

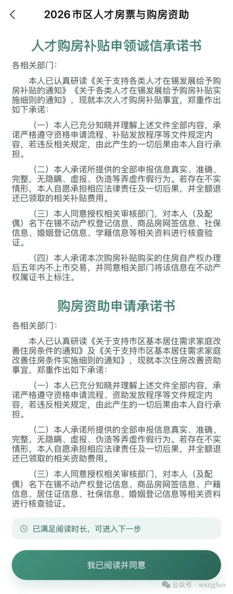
2、申请人签署诚信承诺书。如不同意,可点击左上角退出。

3、系统自动核实申请人实名信息,“申请类别”选择“人才房票”。申请人超过40周岁(不含)的,无法申请“人才房票”。

4、系统提示人才房票的使用限制,点击“同意”方可继续申请。

5、选择申请人人才类别。

6、选择申请人人才档次。

7、如申请人参与所属企业发起的人才房票团购活动,需输入团购编号,系统自动验证编号所属企业与申请人参保企业是否相同。如不参与则无需输入。

8、选择申请人婚姻状态。

9、如果申请人选择已婚状态,需输入配偶姓名与配偶身份证。

10、系统自动查询申请人参保信息,如遇特殊情况,还需上传社保证明材料。点击屏幕中“+”号,选择通过“照片图库”、“拍照”或“选取文件”方式上传图片。

11、申请人必须上传毕业证书与学位证书,国(境)外毕业生同时提供教育部留学服务中心出具的学历学位认证报告,职业院校(技工院校)毕业生提供毕业证书及技能等级(国家职业资格)证书。

12、申请人还需上传个人住房信息查询证明,并勾选“承诺所填信息及上传材料真实有效”,申请人确认申报材料全部上传完成后,点击“提交申请”,人才房票申请进入政务审核流程。

13、“申请记录”。

14、系统自动根据申请人社保所在区,提交对应区相关部门审核,审核未完成时显示当前审核节点,审核完成后显示“待使用补贴”。


15、“申请结果”。

16、人才房票二维码用于展示给房地产商,可查看人才房票状态。

三、购房资助申请
1、“资格申请”。

2、申请人签署诚信承诺书。如不同意,可点击左上角退出。

3、系统自动核实申请人实名信息,“申请类别”选择“购房资助”。

4、系统提示购房资助的使用限制,点击“同意”方可继续申请。

5、选择申请人婚姻状态。

6、申请人还需上传个人住房信息查询证明,并勾选“承诺所填信息及上传材料真实有效”,申请人确认申报材料全部上传完成后,点击“提交申请”,购房资助申请进入政务审核流程。

7、“申请记录”。

8、系统自动根据申请人社保所在区,如未参保,则根据申请人选择的户籍或居住证所在地,提交对应区相关部门审核,审核未完成时显示当前审核节点,审核完成后显示“待使用补贴”。


9、“申请结果”。

10、资助凭证二维码用于展示给房地产商,可查看资助凭证状态。

